【大摩动态】5月法律培训精彩集锦 + 6月有“料”预告,值得一看!
2021-05-31

关注并将「同道摩金」设为🌟 星标
每晚8-9点准时推送哟~

有没有明确约定开具发票的时间?
五月,再见
六月,你好
春未尽,夏已临
火热的不只是天气,
还有商业精英和企业的学习热情!
一起来看看,五月、六月都有哪些活动吧!



04
《企业知识产权保护与广告风险管控》法律培训

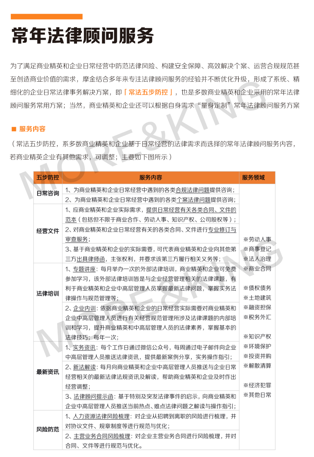
精细化高品格法律服务
你请对了吗?企业究竟需要常年法律顾问做什么? #商业精英 #法律顾问


扫码联系摩金
0756-3366128