珠海企业快来领钱啦!看看你的企业是否符合「商贸高质量发展扶持资金」申报标准!|法
2022-08-17
关注并将「同道摩金」设为🌟 星标 每晚8-9点准时推送哟~

珠海市香洲区人民政府颁布了《关于印发<珠海市香洲区支持商贸高质量发展若干措施(试行)>的通知》(珠香府〔2021〕109号)(附件1),(以下简称“《通知》”),《通知》有效期至2025年1月15日,2021年度的申请截止日期2022年8月19日,企业应及时关注避免错过申请时间。

01
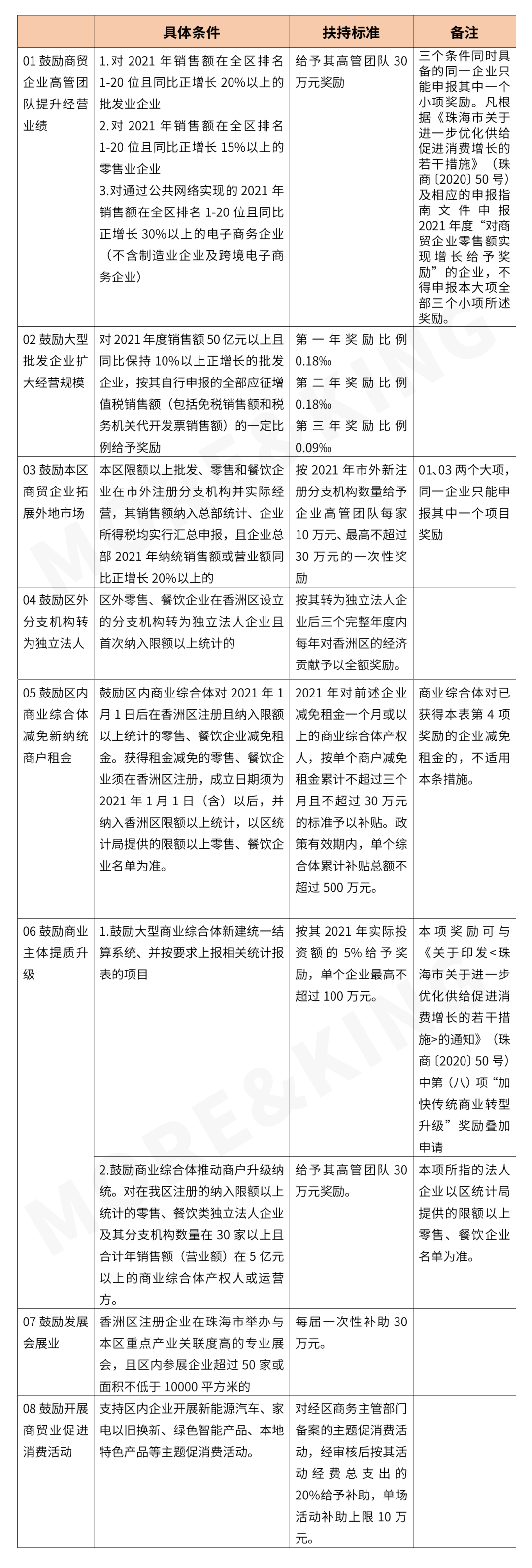
申报条件:本次申报涉及的高管团队人数应为3人(含)以上,名单由企业申报,并由香洲区商务局代缴个人所得税,申报主体同时需具备以下6点条件(详见下表):

02

对于第05、06项所述的商业综合体应为在香洲区范围内依法建设的集购物、旅店、展览、餐饮、文娱等两种或两种以上功能于一体的建筑,相应的建设工程规划许可证、产权证载明用途为商业等,其商业零售(含餐饮)面积在1万平方米以上。
03
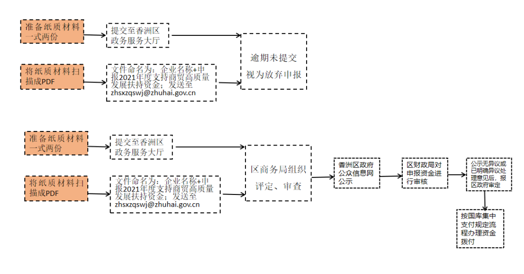
2022年8月19日前申请程序如下:

【法律顾问精细化指引】
一、如2021年度符合条件的企业可于2022年8月19日前提交的申报材料。建议企业及时关注相关信息并自查是否符合条件,避免错过申请。
二、本通知有效期至2025年1月15日,原则上每年可以申报一次,企业可以对标申报项目的标准,着手准备2022年度的申报材料。在通知政策范围内,每年度的申报细则可能有出入,建议企业及时关注相关信息,自查申报条件,做好申报准备工作。

【常年法律顾问】精细化解决方案:


扫码联系摩金
0756-3366128