
关注并将「同道摩金」设为🌟 星标
每晚8-9点准时推送哟~

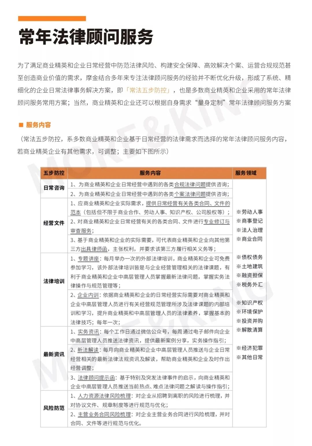
目录:
一、全国人大:《印花税法》出台,规范印花税征收!
二、全国人大:民事强制执行法草案首次提请审议,加强“老赖”惩治力度!三、全国人大:《反垄断法》修订,建立有序市场体系!四、国家市场监管总局:《特种设备安全监督检查办法》七月起施行!五、国家市场监管总局加强价格管理,强调明码标价和禁止价格欺诈!六、国家广播电视总局、文化和旅游部出台网络主播行为规范!七、应急管理部:危险化学品生产建设项目安全风险防控指南(试行)!九、 住房和城乡建设部等8部门:推动阶段性减免市场主体房屋租金!十、广东省人大常委:《广东省实施〈中华人民共和国消防法〉办法》!十一、广东省人大常委: 修改《广东省失业保险条例》,失业保险金以最低工资标准的90%按月计发!十二、广东省:实施《广东省优化营商环境条例》,为企业减负!十三、 广东省:逐步统一职工医保缴费年限政策,男职工30年,女职工25年!十四、广东省市场监督管理局:自动设备现制现售食品安全有规可依!十五、珠海市:调整工伤保险行业基准费率!
01

02

03

04

05

06

07

08

09

10

11

12

13

14

15

最新资讯,企业经营管理的风向标;是企业重要且核心的功课,也是聘请法律顾问的最基本价值。
【常年法律顾问】精细化解决方案: