员工育儿假批不批?工资如何发?避免争议,商业精英和企业应该这样做! | 法律顾问
2022-05-12

关注并将「同道摩金」设为🌟 星标
每晚8-9点准时推送哟~

2021年12月1日,《广东省人口与计划生育条例》修订,新增了父母育儿假,规定“符合法律、法规规定生育子女的,在子女三周岁以内,父母每年各享受十日的育儿假。假期用工成本分担,按照国家和省的有关规定执行。”
但,商业精英和企业该如何安排员工育儿假呢?
基于目前广东省对于育儿假并未出台详细的实施细则或相关政策,对此,大摩整理了商业精英和企业对育儿假的常见问题,并参考全国各地关于育儿假的规定,就育儿假相关问题与商业精英和企业探讨,以便及时调整用工管理规定。

01
企业是否必须给予员工育儿假?
首先,根据《广东省人口与计划生育条例》第三十条第二款的规定,符合法律、法规规定生育子女的,在子女三周岁以内,父母每年各享受十日的育儿假。可见,该育儿假属于员工法定假期。
其次,根据《广东省人口与计划生育条例》第四十五条的规定,用人单位不落实本条例规定假期的,由县级以上人民政府人力资源社会保障主管部门责令改正。
综上,符合育儿假享受条件的员工,依法享受该假期,企业未能以未出台相关实施细则或政策为由规避履行法定义务或限制员工假期享受。
02
员工什么情况下,
可以享受育儿假?
根据《广东省人口与计划生育条例》的规定,符合享受育儿假的条件为:
一、符合法律、法规规定生育子女的;这意味着,若员工系违反法律法规生育子女,例如:超生、未婚生育等,员工将不享受育儿假。
二、子女三周岁以内;这意味着,员工子女超过三周岁,其也不符合享受条件,无权要求公司给予育儿假。

03
子女三周岁,系按照自然年计算
还是按照子女周岁计算?
不同省份有所不同规定:
一、按照自然年计算。例如湖北省、四川省等规定,“育儿假”所指的“每年”为自然年度。
二、按照子女周岁计算:例如上海市、北京市、江苏、江西等规定“每年”指以子女生日当天至下一周岁生日的前一天,例如,孩子2022年3月18日出生,在孩子满3周岁前,每年3月18日至次年3月17日算一年。
目前广东省并未对此有明确的规定。
04
育有多个子女,
育儿假可以累计计算吗?
不同省份亦有所不同规定。例如,江苏省为每年的育儿假不按照子女数量叠加享受;上海市则为育儿假按照生育的子女数量计算天数。
目前广东省并未有明确的规定。

05
育儿假是一次性使用
还是可以分段使用?
结合目前各省份已出台的实施细则可见,大部分省份认为育儿假可以一次性使用,也可以分次使用。
虽然目前广东省并未有明确规定,但结合育儿假的性质,认为“育儿假可以一次性使用,也可以分次使用”更符合实际需求。
06
员工当年度未休育儿假,
可否要求补偿?
结合目前各个省份规定及实施细则,未见规定员工育儿假未休可享受补偿。参照其他假期(如陪产假、婚丧假等)实务操作,认为,若后续无明确规定,则员工主张未休育儿假补偿无法律依据。
07
育儿假是否包含周末
或其他节假日?
目前仅部分省份/地区明确育儿假为工作日,如四川省:“育儿假”假期为工作日,不包含节假日;湖北省宜昌市:育儿假不包含国家法定节假日、休息日、职业假;江西省:育儿假为10个工作日;北京市:育儿假为5个工作日。
目前广东省并未有明确的规定。参照其他假期(如陪产假、婚丧假等)实务操作,认为,若后续无明确规定,则该育儿假应该为自然天数,理应包含休息日、法定节假日。

08
员工育儿假期间,
企业应如何支付工资?
结合目前各省份规定及实施细则,目前大部分省份认为员工育儿假期间,企业应照发工资,福利待遇不变。
《广东省人口与计划生育条例》第三十条第二款仅规定“假期用工成本分担,按照国家和省的有关规定执行”,但目前并未有相关规则及细则出台就“育儿假的用工成本分担”的方式作出规定及解释。参照其他假期(如产假、计生假等)实务操作,认为育儿假期间,企业先行按照正常工资核发,后由生育津贴给予补贴的可能性较高。当然,最终操作仍须根据广东省出台的实施细则或者政策执行。
目前阶段,为管控后续不必要的争议,我们企业可以考虑与员工先行约定薪资标准,如正常工作时间工资,后续采取多退少补的方式予以处理。

09
法律顾问精细化指引
基于目前广东省及珠海市暂未出台关于“育儿假”的实施细则或指导政策。为便于管理及管控争议,商业精英和企业可以结合现行政策,就育儿假执行设置相应的制度,如:
一、入职管理
(一)通过入职登记表等方式,由员工自行申报婚育、子女、育儿假享受情况等信息,以便公司依法给予育儿假;
(二)明确虚假申报的后果,如处罚、解雇等。
二、休假管理
(一)设置育儿假申请资料(如子女的户口本、出生证明等)及申请流程(如按公司规定流程申请,提交经审批同意后,方可休假;休假最小单位,如:小时;婴幼儿生病急需照护时,允许先休假后补手续等);
(二)明确未经审批擅自休假,按旷工处理;名不副其实的休假按旷工处理;
(三)明确当年休完,不能结转,不折现补偿;等等。
//
最后,我们也会时刻关注育儿假实施细则或政策的出台,随时为商业精英和企业提供最新信息。
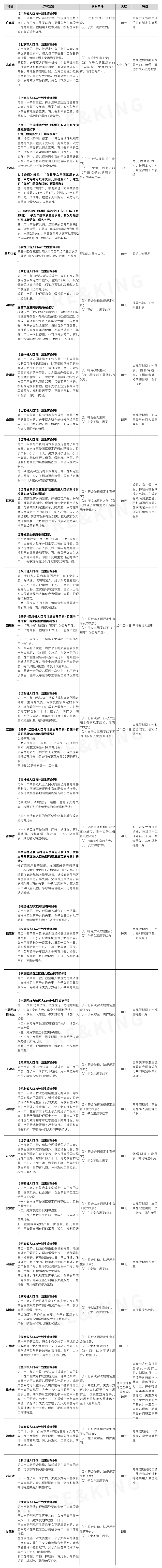
附件:各省份育儿假规定

(点击图片即可查看原图)
//
【常年法律顾问】精细化解决方案:


扫码联系摩金
0756-3366128