3月新法新规来袭!事关你的企业,影响你的利益!来看!| 精细法律顾问
2022-03-01

关注并将「同道摩金」设为🌟 星标
每晚8-9点准时推送哟~

目 录
一、最高法发布《民法典》的司法解释,3月1日起实施!
二、最高法:关于内地与澳门就仲裁程序相互协助保全的安排!
十、珠海最新工资指导价位公布!

《最高人民法院关于适用〈中华人民共和国民法典〉总则编若干问题的解释》自2022年3月1日起施行,包括一般规定、民事权利能力和民事行为能力、监护、宣告失踪和宣告死亡、民事法律行为、代理、民事责任、诉讼时效和附则9个部分,其中以下内容值得企业关注:
第三,民法典和单行法对同一民事关系都有具体规定的,应当共同适用。如果民法典和单行法对同一民事关系都没有具体规定的,可以遵循民法典关于基本原则的规定。
//
二是相对人不知道行为人行为时没有代理权,且无过失。
三是补充了民法典第190条关于对法定代理人请求权的诉讼时效期间的起算规则。
【法律顾问精细化指引】
企业可以参照上述司法解释进一步完善经营合规和交易安排,贯彻诚信原则,维护交易安全。
详情:
www.court.gov.cn/fabu-xiangqing-347221.html

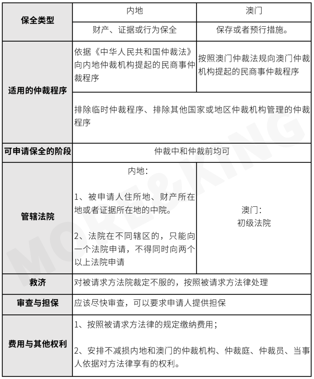
最高人民法院发布《关于内地与澳门特别行政区就仲裁程序相互协助保全的安排》(简称《仲裁保全安排》)于2022年3月25日生效,主要是就内地和澳门如何协助保全作出规定。通过表格一览如下:

【法律顾问指引】
在任何一个澳门仲裁机构已经或将要提起仲裁程序的企业,都可以根据安排请求内地法院协助保全。由内地仲裁机构管理的、仲裁地在境外的仲裁程序当事人,也可以向澳门法院申请保全。
详情:
www.court.gov.cn/zixun-xiangqing-347161.html
www.court.gov.cn/zixun-xiangqing-347121.html

《中华人民共和国市场主体登记管理条例》于2022年3月1日起实施,这是我国制定出台的第一部统一规范各类市场主体登记管理的行政法规,主要内容如下:
(一)登记更便利。压缩登记环节,精简申请材料,优化登记流程,降低制度性交易成本,减轻企业负担。
(二)便捷退出制度,包括规定简易注销程序。市场主体未发生债权债务或者已将债权债务清偿完结,并由全体投资人书面承诺对上述情况的真实性承担法律责任的,可以按照简易程序办理注销登记。
市场主体将承诺书及注销登记申请通过国家企业信用信息公示系统公示,公示期为20日。个体工商户按照简易程序办理注销登记的,无需公示。
//
(三)考虑到疫情等客观因素影响,增设歇业制度。规定因自然灾害、事故灾难、公共卫生事件、社会安全事件等原因造成经营困难的,市场主体可以自主决定在一定时期内歇业影响暂时无法开展经营活动,歇业前向登记机关办理备案。歇业期限最长不得超过3年,在歇业期间开展经营活动的视为恢复营业。
(四)在放宽准入的同时,加强事中事后监管。对违反登记管理秩序的行为设定了力度较大的罚款数额,完善撤销虚假登记制度,实施信用风险分类管理,根据市场主体信用风险分类结果对企业采取有针对性的监管措施。
【法律顾问精细化指引】
在新制度下,企业自主经营有更多灵活性,但更要依法合规,以便节约经营成本,管控信用风险。
详情:
www.gov.cn/zhengce/content/2021-08/24/content_5632964.htm

国务院于2022年02月14日发布关于《“十四五”国家应急体系规划》的通知,主要如下:
(一)落实生产经营单位主体责任
将生产经营单位的主要负责人列为本单位安全生产第一责任人。
2、加大重点抽查、突击检查力度,建立健全安全生产典型执法案例报告制度,严厉打击非法生产经营行为。
【法律顾问精细化指引】
《规划》明确生产经营单位的主要负责人列为本单位安全生产第一责任人,并要求有关部门加大安全生产执法力度,严厉打击非法生产经营行为。
生产经营单位应积极响应《规划》中的相关要求,积极落实与完善安全生产责任制度,避免出现非法生产经营行为。
详情:
http://www.gov.cn/zhengce/content/2022-02/14/content_5673424.htm

国务院总理李克强2月14日主持召开国务院常务会议,确定促进工业经济平稳增长和服务业特殊困难行业纾困发展的措施:
(一)加大工业、服务业所得税减免力度,今年对中小微企业新购置价值500万元以上设备器具,折旧为3年的可一次性税前扣除,折旧为4年、5年、10年的可减半扣除。延长制造业中小微企业缓税政策。扩大地方“六税两费”减免政策适用主体范围至全部小型微利企业和个体工商户。
(二)引导加强金融服务。人民银行提供激励资金支持增加普惠小微贷款等,推动制造业中长期贷款较快增长,促进企业综合融资成本稳中有降。
//
(三)推进制造业强链补链和产业基础再造,加快新型基础设施建设、重点领域节能降碳技术改造等,扩大有效投资。
(四)针对餐饮、零售、旅游、交通客运等特殊困难行业,在阶段性税收减免、部分社保费缓缴等方面加大支持力度,促进稳就业和消费恢复。
2022年免征公交和长途客运、轮客渡、出租车等公共交通运输服务增值税。继续按80%比例暂退旅游服务质量保证金。对承租国有房屋的服务业小微企业和个体工商户,今年被列为疫情中高风险地区的减免6个月租金,其他地区减免3个月。各地可对承租非国有房屋的服务业小微企业和个体工商户给予适当帮扶;对减免租金的房屋业主,按规定减免今年房产税、城镇土地使用税。
【法律顾问精细化指引】
根据上述规定,建议企业及时关注自身行业相关的帮扶、优惠政策,并及时申请相关补助。
详情:
http://www.gov.cn/premier/2022-02/15/content_5673780.htm

国务院于2022年02月09日发布国家发展改革委、生态环境部、住房城乡建设部、国家卫生健康委《关于加快推进城镇环境基础设施建设的指导意见》,以下内容值得企业关注:
(一)环境治理、环境服务、环保技术与装备有关财政税收优惠政策。
(二)符合条件的城镇环境基础设施项目,通过中央预算内投资等渠道予以支持,将符合条件的项目纳入地方政府专项债券支持范围。
//
(三)引导各类金融机构创新金融服务模式,鼓励开发性、政策性金融机构发挥中长期贷款优势,按照市场化原则加大城镇环境基础设施项目融资支持力度。
(四)在不新增地方政府隐性债务的前提下,支持符合条件的企业通过发行企业债券、资产支持证券募集资金用于项目建设,鼓励具备条件的项目稳妥开展基础设施领域不动产投资信托基金(REITs)试点。
【法律顾问精细化指引】
建议企业及时抓住政策红利,提高企业研发能力和创新能力,在国家给予的优良营商环境中,坚持合法合规经营,实现企业的自立自强。
详情:
http://www.gov.cn/zhengce/content/2022-02/09/content_5672710.htm

为保障社会保险基金安全,规范和加强社会保险基金行政监督,近日,人社部发布了《社会保险基金行政监督办法》,该办法自2022年3月18日起施行,企业需注意其中的第三十二条规定:
第三十二条 用人单位、个人有下列行为之一,以欺诈、伪造证明材料或者其他手段骗取社会保险待遇的,按照《中华人民共和国社会保险法》第八十八条的规定处理:
(一)通过虚构个人信息、劳动关系,使用伪造、变造或者盗用他人可用于证明身份的证件,提供虚假证明材料等手段虚构社会保险参保条件、违规补缴,骗取社会保险待遇的;
(二)通过虚假待遇资格认证等方式,骗取社会保险待遇的;
(三)通过伪造或者变造个人档案、劳动能力鉴定结论等手段违规办理退休,违规增加视同缴费年限,骗取基本养老保险待遇的;
//
(四)通过谎报工伤事故、伪造或者变造证明材料等进行工伤认定或者劳动能力鉴定,或者提供虚假工伤认定结论、劳动能力鉴定结论,骗取工伤保险待遇的;
(五)通过伪造或者变造就医资料、票据等,或者冒用工伤人员身份就医、配置辅助器具,骗取工伤保险待遇的;
(六)其他以欺诈、伪造证明材料等手段骗取社会保险待遇的。
《中华人民共和国社会保险法》第八十八条 以欺诈、伪造证明材料或者其他手段骗取社会保险待遇的,由社会保险行政部门责令退回骗取的社会保险金,处骗取金额二倍以上五倍以下的罚款。
【法律顾问精细化指引】
企业应在为员工申请、办理社会保险时,认真审查员工的个人身份证明材料、个人档案、劳动能力鉴定结论、工伤认定结论及任何申报社会保险待遇的所需材料。避免申报社会保险基金的材料出现伪造、编造、虚假或者盗用他人情形,从而受到社会保险行政部门的行政处罚。
详情:
http://www.mohrss.gov.cn/SYrlzyhshbzb/dongtaixinwen/buneiyaowen/rsxw/202202/t20220222_436567.html

广东省财政厅发布《广东省财政票据管理办法(2022年修订)》(以下简称《管理办法》),明确广东财政票据的形式及法律效力、票据种类、适用范围、监(印)制、领用与发放、使用与保管等管理要求,规范财政票据行为,加强政府非税收入征收管理和单位财务监督,于2022年2月21日起正式施行。
(一)在票据的种类上,按照财政部简并票种的相关要求,取消原非税收入专用票据,设置了非税收入通用票据。
(二)明确财政电子票据为有效的报销凭证,具有和纸质票据同等的法律效力。
【法律顾问精细化指引】
企业应按《管理办法》的指引与要求,规范企业内的财政票据行为,加强财务监督及合规,防范税务风险。
详情:
http://czt.gd.gov.cn/czpw/content/post_3815068.html
http://czt.gd.gov.cn/czfg/content/post_3803705.html

国务院于2022年02月08日作出同意在鄂尔多斯等27个城市和地区设立跨境电子商务综合试验区的批复:
(一)同意在鄂尔多斯市、扬州市、镇江市、泰州市、金华市、舟山市、马鞍山市、宣城市、景德镇市、上饶市、淄博市、日照市、襄阳市、韶关市、汕尾市、河源市、阳江市、清远市、潮州市、揭阳市、云浮市、南充市、眉山市、红河哈尼族彝族自治州、宝鸡市、喀什地区、阿拉山口市等27个城市和地区设立跨境电子商务综合试验区。
//
3、对经所在地海关确认符合监管要求的综合试验区所在城市(地区)自动适用跨境电子商务零售进口试点政策,支持企业共建共享海外仓。
【法律顾问指引】
对口企业可参考上述文件公布的优惠、扶持政策,结合自身企业实际情况,考虑是否入驻。
详情:
http://www.gov.cn/zhengce/content/2022-02/08/content_5672535.htm

珠海市人力资源和社会保障局组织开展2021年企业薪酬调查。经过对采集数据进行汇总、分析、整理,形成《珠海市2021年人力资源市场工资指导价位》,涵盖目前珠海市企业中主要的通用性职业(工种),具有较强的代表性。
【法律顾问精细化指引】
企业可以参考该工资指导价位,结合企业实际,合理确定员工工资水平。同时,企业应注意员工正常工作时间工资不能低于最低工资标准。
详情:
http://zhrsj.zhuhai.gov.cn/zc/ldgx/content/post_3063035.html
//
最新资讯,企业经营管理的风向标;是企业重要且核心的功课,也是聘请法律顾问的最基本价值。
【常年法律顾问】精细化解决方案:


扫码联系摩金
0756-3366128