《公司法(草案)》表决倒计时:董监高责任、公司组织结构、设立退出制度将发生这些变
2022-02-22
关注并将「同道摩金」设为🌟 星标 每晚8-9点准时推送哟~

《公司法(修订草案)》已进入表决倒计时~
目前适用的《中华人民共和国公司法》系2018年10月26日修订版,经过3年时间,《公司法》即将再次迎来重大变化,2021年12月25日第十三届全国人大常委会第三十二次会议对《中华人民共和国公司法(修订草案)》(以下简称“《公司法(修订草案)》”或“草案”)进行了审议,并于2022年1月22日截止征求意见。
为何说本次修订是“重大变化”,将对商业精英和企业带来哪些重大影响?今天,大摩为大家精细化解析。

【法律顾问精细化指引】
通过以上《公司法(修订草案)》对董监高相关规定的增补,我们总结如下:
一、草案明确了董事、监事、高级管理人员忠实和勤勉义务的具体内容,且执行职务应当为公司的最大利益尽到管理者通常应有的合理注意。何为「最大利益」,何为「合理注意」,将成为公司章程中升级完善的内容之一,目前已经开始有公司向法律顾问提出,制作董监高手册或者职责要求,即给予董监高合规操作指引,也给予公司解决董监高职责范围依据。
二、草案加强关联交易的规范,扩大关联人的范围:董事、监事、高级管理人员的近亲属,董事、监事、高级管理人员或者其近亲属直接或者间接控制的企业,以及与董事、监事、高级管理人员有其他关联关系的关联人,与公司订立合同或者进行交易,被认定为关联交易。原公司法规定关联交易需要股东会或者董事会决议通过。
//
三、草案将维护资本充实的责任与董监高关联:原本股东欠缴出资、抽逃出资,系股东的责任,但草案中将该等情形与董事、监事、高级管理人员相关联,若董事、监事、高级管理人员知道或者应当知道股东有该行为未采取必要措施,给公司造成损失的,应当承担赔偿责任。因此,董监高实际工作中如何落实股东出资的管理、发现问题时采取何种必要措施,将成为董监高任职时需要明确的内容。
四、草案中对公司违反公司法规定向股东分配利润的情形与董监高责任关联:公司违反公司法规定向股东分配利润,股东必须将违反规定分配的利润并加算银行同期存款利息退还公司; 给公司造成损失的,不仅股东应承担赔偿责任,负有责任的董事、监事、高级管理人员也面临赔偿责任。因此,在股东利润分配这种股东会决议事项中,董监高也需要关注和审查,否则将承担赔偿责任。意味着,董监高不能再以自己不知道所以无过错来抗辩了。
//
五、草案对公司担保等情形与董监高责任关联:公司及其子公司不得为他人取得本公司的股份提供赠与、贷款、担保以及其他财务资助。但违规为他人取得本公司股份提供财务资助,给公司造成损失的,负有责任的董事、监事、高级管理人员应当承担赔偿责任。因此,董监高对于公司股份的担保、赠与、贷款等情形都要关注和审查,否则将承担赔偿责任。
六、草案增加董事对第三人责任:董事、高级管理人员执行职务,因故意或者重大过失,侵害他人民事权益造成损害,被侵权人有权请求该董事、高级管理人员与公司承担连带责任。
七、草案对公司的控股股东、实际控制人利用其对公司的影响,指使董事、高级管理人员从事损害公司利益的行为,给公司造成损失的,规定了控股股东、实际控制人与该董事、高级管理人员承担连带责任。
02
公司组织结构优化

【法律顾问精细化指引】
一、草案完善法定代表人制度,选任范围发生变化,即不是董事长的执行董事、经理也可以通过章程的规定成为法定代表人,其实质是回归到以董事会为中心的代表或代理制,弱化了法定代表人负责人角色,所谓法定代表人仅具有法定公示意义。
二、草案强调董事会行使公司法和公司章程规定属于股东会职权之外的职权,可见赋予了董事会非常大的职权。因此,公司章程必须明确规定好股东会职权,或者规定好董事会职权的范围,避免董事会职权过大而控制或监督机制不完备导致的企业损失。
//
三、草案允许公司选择单层制模式(只设董事会,不设监事会),配套的只设董事会的公司应当设审计委员会,股份公司的审计委员会成员应当过半数为非执行董事。由此可见,“挂名”监事的日子将会终结,审计委员会更侧重于财务上的合规审查。
四、草案简化公司组织机构,现行《公司法》是股东少不设董事会、监事会,草案修改为规模较小的公司,可以不设董事会、监事会,取消了股东人数较少的标准,即不再以股东人数作为标准。因此,“规模不小”的公司不能再以股东少作为不设立董事会、监事会的理由。
//
五、草案明确职工人数三百人以上的有限责任公司,其董事会成员中应当有公司职工代表;其他有限责任公司董事会成员中可以有公司职工代表。意味着,职工人数三百人以上的有限责任公司,需要重组董事会成员,增加公司职工代表了。
六、草案重新定义了执行董事的概念,只有股份有限公司中才有执行董事和非执行董事,有限责任公司只有董事和董事会(董事长)。因此,有执行董事的有限责任公司,需要办理工商变更登记,修订公司章程。

(点击图片即可查看原图)
【法律顾问精细化指引】
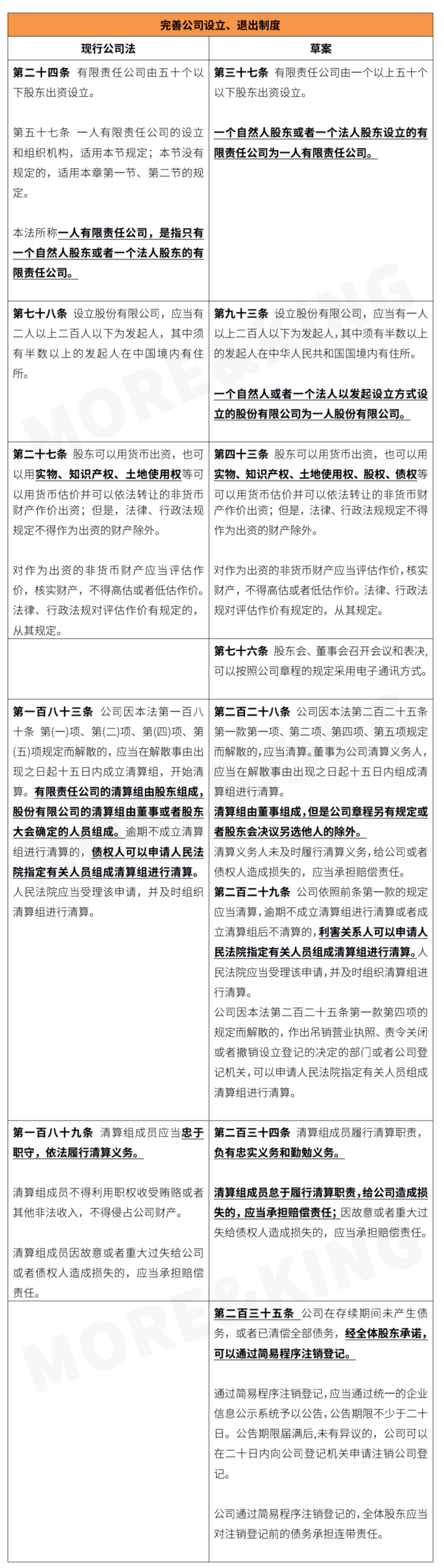
一、草案放宽一人有限公司的设立限制,开放一人股份有限公司设立,可见法律是顺应市场经济的发展的体现,一人公司也可以很优秀。
二、草案扩大可作出资的范围,明确股权、债权也可以出资,但仍未解决劳务出资问题。
三、草案吸收和总结商事制度改革的成果,与商事登记制度接轨,包括明确公司设立登记、变更登记、注销登记的事项和程序要求;要求公司登记机关优化登记流程,提高登记效率和便利化水平。
//
四、基于科技发展,草案承认电子通讯方式作出决议的法律效力,但前提是公司章程规定了使用电子通讯方式,因此,企业有必要优化公司章程,对于哪些事项可以通过电子通讯方式作出表决,哪些事项必须开会表决,明确区分规定,务求公司经营决策更便捷,运营更有效率。
五、草案完善公司清算制度,强化清算义务人和清算组成员的义务和责任,明确清算组成员由原规定的股东变更为董事,明显强化了董事的职能,一些企业如果不希望董事成为清算组成员,就必须实现在公司章程中规定或者通过股东会决议另选他人。
//

扫码联系摩金
0756-3366128