
关注并将「同道摩金」设为🌟 星标
每晚8-9点准时推送哟~

前情回顾:
● 打官司如何找到“靠谱”的律师?委托前一定要做这件事!| 诉讼精细化
● 打官司不只是交资料、开庭、等判决,越来越多的商业精英和企业这样做...... | 诉讼精细化
● 打官司,如何让法官安心判你赢?你需要一份【案件检索报告】!| 诉讼精细化
● 交完证据就干等开庭?想提高胜诉率,开庭前一定要做这件事!| 诉讼精细化
//
2018年12月14日,是正式开庭的日子。
五天前参加完模拟法庭,对于打官司究竟如何“打”才有了稍许的理解;但我始终觉得,模拟法庭终归只是“模拟”,真实的庭审现场会如何?对方究竟会进行怎样的辩驳?法官究竟会问哪些问题?心中充满好奇与疑问。
与其心神不宁等待结果,还不如身临其境参与。所以我特意跟公司申请外出,到法院旁听庭审;当然,也是带着任务来的,庭审结束后,我需要给公司出一个书面的汇报。
事实证明,我的担心都是多余的。庭审进行得非常顺利,律师的庭前准备工作做得很充分,发言很有逻辑性,且全面。更重要的是,整个过程进行下来,从流程到内容,具体到法官所提的每一个问题,跟我们模拟法庭的重合度都异常的高;当然,对方也有提出新的抗辩事由和答辩,律师也都针对性地一一进行了回应。
庭审结束,让我莫名的心里一阵轻松,总感觉案件结果会比我心里预期的要好。
//
接下来,就是需要把今天的庭审情况整理归纳一下,上交给公司。正当我焦头烂额之时,突然收到对接律师发来的一连串的消息:
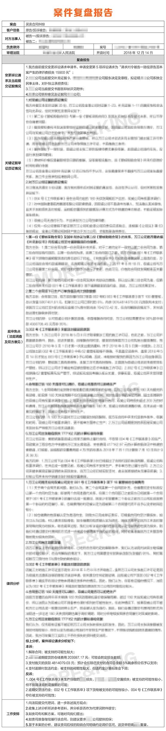
“XXX,今天的庭审结束后我们律师团队进行了一个复盘会议,同时还整理了一份【案件复盘报告】,已发送至您的邮箱,请您查收一下。”“关于庭审中争议较大的几个问题我们都做了详细分析,另外:1、关于仓储费用问题,结合庭审过程,我们分析法官的倾向性意见是认定仓储费的性质为损失,则我方将通过提交代理词的方式进一步阐述仓储费属于违约金的观点,同时收集准备因对方未提货导致的我方损失的资料。2、关于是否可以调价,是否可以拒绝生产问题,因双方签署的合同中并未明确公司有权调价,所以法院认为公司不具备单方调价权利的可能性较大。在此种情况下,若公司未与对方达成一致意见即停止生产,则会被认定为违约。因此,我们会通过提交代理词的形式向法院进一步论述180天供货周期也属于调价周期,同时分析继续按照原合同履行对公司的影响。”“对于案件进一步的预判情况及下一步工作安排等都在【案件复盘报告】详细进行了说明,请公司看看是否还有更多意见,有问题请随时与我联络。”

△ 点击可查看大图
仔细看了之后发现,【案件复盘报告】,不仅完整专业的针对庭审过程中关键信息进行了记录和总结,还详细分析了案件争议焦点和预判,让作为当事人的我们对案件的结果走向可以有进一步的了解。而基于庭审后各方证据以及法庭对于案件事实的调查情况,相信报告中的预判分析已经比之前的更精准;当我将报告转呈给公司管理者们,也让管理者们对案件的结果走向有了更全面、客观的认知。另一方面,报告里还提到,会针对庭审中新出现的一些问题以及风险较大的问题,以代理词的方式进一步的分析论述;同时,还会补充更多的材料。
而最让我惊喜的是,报告中律师们还把这次的案件变成了我们经营管理的“镜子”,从律师专业的角度针对若合同继续履行,管理上要做什么、购销合同及送货单版本内容应该如何优化提出了操作指引。【案件复盘报告】,无疑是律师从案件开始把脉,给公司开出的一剂良药。一份看似简单的【复盘报告】,不仅针对当下的诉讼,更关涉未来的经营管理如何规避风险,足见律师的专业与细致。
精细化作业的诉讼解决律师团队,就是永远都会想在你前面,帮你把下一步的功课做好。
//
六年来,大摩将非诉讼解决机制和诉讼解决机制相结合,不论标的是100元,还是10个亿,我们用365天的时间让每个案件、每一次谈判完全执行十二步法和九步法;尽最大努力,让实现商业目标更靠谱更安全一些,让商业精英和企业赢得更靠谱一些。
只有实现业务标准化,提升作业精细化,才是帮助客户收获诉讼目标、实现商业目标的最根本保障。

