多个跨境电商大卖家被亚马逊封号,如何破局?|法律顾问
2021-06-25

关注并将「同道摩金」设为🌟 星标
每晚8-9点准时推送哟~

这头,国内6.18刚结束;那头,跨境电商就“出事”了!
6月正是电商年中大促之际,国内6·18刚结束,亚马逊会员日(Prime Day)全球促销活动便紧随其后。然而,就在Prime Day前夕,众多电商摩拳擦掌准备迎接订单洗礼时,风云突变:中国的跨境电商卖家们受到了亚马逊大规模“封号”整治。
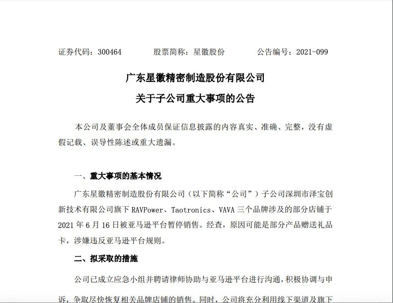
6月17日,A股上市公司星徽股份发布关于子公司重大事项的公告显示:“深圳市泽宝创新技术有限公司旗下RAVPower、Taotronics、VAVA三个品牌涉及的部分店铺于2021年6月16日被亚马逊平台暂停销售。经查,原因可能是部分产品赠送礼品卡,涉嫌违反亚马逊平台规则。”

01
据不完全统计,今年以来,特别是过去一两个月内,深圳多个卖家接连遭遇亚马逊平台封号处理,其中涉及有“华南城四少”“坂田五虎”之称的多个跨境电商大卖家,包括帕拓逊、傲基、通拓、猿人、泽宝在内的多个大卖的亚马逊产品链接均被下架。在亚马逊官网实测显示,这些大卖的品牌已显示没有搜索结果。
这些大卖在亚马逊跨境平台上都举足轻重。以帕拓逊为例,其财报数据显示2020年就实现营业收入50亿元,在亚马逊平台的畅销品累计超过800个。而泽宝也是国内营收规模最大的出海消费电子品牌企业之一,2020年实现营收高达47.74亿元。
且,近五年来,这些跨境大卖在资本圈很受欢迎:

十大跨境电商巨头,封号了九个。跨境电商面临的,一边是国内的热火朝天,一边是海外亚马逊的屠杀。
此次针对大卖家的集中封号行动,主要是打击违反平台规则、整治虚假评论刷单现象。根据亚马逊现有的规则,卖家和买家之间是不能通过有偿方式换取商品评论的。
6月16日,亚马逊在全球开店平台上再次发布一封《打造值得信任的顾客评论体验》的公开信强调:“亚马逊投入了大量资源阻止虚假或奖励性评论出现在商城中……除了移除这些评论,我们还会阻止发布虚假评论的账户继续提交评论,同时对通过虚假评论获取商业利益的卖家账户采取措施。”
//
一位跨境电商运营总监表示:“这几年都有一个规律,就是亚马逊在会员日之前都会采取专项行动打击有违规行为的卖家,净化商业环境。而且亚马逊封号越来越严格,打击力度逐年都在加大。”
事件爆发后,有跨境电商从业人士透露,已有涉及“刷单”的卖家闻风而动,紧急“抢救”海外仓的货运包裹,连夜将内附的“礼品卡”取出来。而这些所谓的“礼品卡”以产品测评的名义,实际上充当“刷单”的作用。

然而,平台账号被封,产品链接被下架,只是此次事件表面上的影响;背后是上千万甚至过亿的库存积压、过半甚至全部业务受影响、投资者撤资、裁员降薪甚至企业“死亡”......

02
法律顾问指引
关于亚马逊封号跨境电商事件,引发商业精英思考的是:若你是这家企业的Boss,将面临什么样的危机,接下来如何妥善安排处理。
一不小心,这些跨境电商公司可能就会死在这个坎。
首先,核心思维就是止损。一方面,如何应对供应商货款支付压力、员工每个月薪资压力、租金成本等等;另一方面,如何从亚马逊账号中能够回拢资金,并尽最大努力,如何恢复开店。
一句话总结,作最坏的打算,做最好的努力。
虽然表面瞧起来,每家跨境电商遇到封号时,面临的问题差不多;但每家企业事先作业及事中的处理,结果并不尽然一样。
//
例如,有些跨境电商,利润中心放在香港;也就是说主要资金放在香港的公司,即香港的公司在亚马逊上开店,但深圳的公司只是负责采购物流,跟香港公司之间只是贸易关系。这样的商业模式,让商业精英遇到此次封号危机,更有操作空间。
再例如,有些跨境电商,会与供应商进行了深度合作,彼此为战略性股东,此时可能会用债转股、减免债等方式,共同承担此次危机。
还例如,有些跨境电商,与员工之间的薪酬分配制度,设计30%为计时工资,70%为绩效工资与岗位业绩、部门业绩、公司业绩进行挂钩;一旦遇到封号危机,薪酬成本的压力也就降低。
或例如,有些跨境电商,与员工之间的薪酬分配制度,采取的是虚拟分红机制或全员共享红利机制;一旦遇到封号危机,可以渡过难关。
//
透过前面的事例,可以瞧出来,不论是商业合作、股东关系,还是员工关系;一旦构建共享红利共担风险机制,虽然可能赚的不如独享那么多,但也不会那么容易死掉。
活得久,才是最终的赢家。
因此,每家企业在经营过程中,不论是顶层的股东关系,还是对外的商业合作关系,甚或是对内的员工关系;皆需要法律顾问一起梳理和构建共同奋斗的法律关系,并以合同制度及协议文件方式落地实施。
换一句话说,每家企业需要的,并不仅仅是处理法律事务的法务顾问,更需要的是用法律思维解决复杂问题的战略性法律顾问。


扫码联系摩金
0756-3366128