#律师会用心给你打官司吗# 别让你的官司,输在这四个大坑上!
2021-06-10

关注并将「同道摩金」设为🌟 星标
每晚8-9点准时推送哟~

请律师打官司时,你都“踩过”哪些“坑”?
■ 委托之前,这个律师很积极,委托并付律师费后,人影都不见了,都是我自己在后面催一步才走一步......
■ 一问到案件结果会如何,这个律师总是说,这很难讲......
■ 怎么感觉,我委托的律师打官司,只是跑程序办手续,心里很慌啊......
■ 我委托的律师,竟然忘记了开庭,你们遇到过吗......
■ 我委托的律师,是身边朋友,人是靠谱,但专业明显不如对手律师.....
……
相信很多打过官司的“过来人”都遇到过上面这些问题,但是往往百思不得其解,为何“你”会成为那个“天选之子”;于是,只好跑去网上发出这样的灵魂拷问:

01
商业精英和企业在日常经营过程中,难免会遇到各种问题:货款收不回来、产品质量出现问题、股东间发生争议、想解雇一个严重违规的员工、公司的商业秘密被泄露、公司的产品被“仿冒”、不小心用了“别人家”的字体等等……
解决这些争议或问题,往往不得不去“打官司”,此时,无论是作为原告方还是被告方,遇到官司,都是一件头疼的事;若再碰到一个不靠谱的律师机构或者律师,那就更烦心了,搞不好还会“赔了夫人又折兵”。
//
一般面临官司,没猜错的话你找律师的过程可能会是这样的:
这样的操作步骤,恭喜你,你已经让自己成为了“天选之子”。
02
打官司的4大坑,你知道吗?
可以说,有些当事人打官司不是输给对手,而是在没开庭前就被自己人,也就是被自己的律师给坑惨了。
怎么回事呢?我们来推演一遍,这过程中简直一步一个坑,一不小心就爬不起来了。
首先 不管是告别人还是被别人告,第一时间肯定会想找律师问问能不能赢,如果一上来律师就告诉你结论,那么恭喜你,前脚已经踩到半截坑了,因为在没有认真梳理事实和法律分析前就下结论是很草率的,靠谱的律师很少一上来就告诉你结论,再说,告诉你了你又敢相信吗?这是第一个初级坑。
而且这个坑你也有一半责任,因为你问的问题不对,虽然每个人都想知道结局,但往往结局不是拍脑袋说出来的,而是在于你努力与不努力的结果,你应该是想知道结果的大致走向,这就确定了你应该努力的方向是什么,而不是一上来就要一个输赢的结论。
//
然后 律师就开始干活了,律师会问你要材料要证据,如果他只是简单整理一下、写个诉状之后就递交给法院了,那么,你已经轻松到达第二个坑。
正确的做法是什么?
是律师知道案情之后,需要与你一起认真去梳理案件事实,尤其是焦点问题的每一个细节,共同努力去收集或者是补充这些证据材料。而不只是简单整理,还要准备诉讼状和答辩状,是要花心思确定诉讼策略,甚至要几个律师一起讨论,反复论证这个诉讼策略的合法性、可行性的。打官司就是打事实打真理,如果基础功课都没做怎么能有胜算呢?
//
第三 就是在准备案件的过程中极少沟通,律师就自己盲目确定策略了,这是第三个坑。虽然说制定策略是由律师来主导,但是你是当事人,是最了解整个案情的人,没有充分沟通就拍板,风险很大。
前面一系列的坑最后就会导致开庭时没有清晰的策略,就只能见招拆招,拍脑袋决定,被人牵着鼻子走。
正确的做法是什么?是精细化作业,法律的详细评估、法律文书的反复推敲确定,模拟法庭、沙盘推演、庭前的策略等等……
//
最后 庭审结束后如果你只是默默地等待结果,那么,这最后一个坑也终于被集齐了,足以召唤一个可能并不理想的“结果”了。
其实,庭审之后并不是闲着,而是要和律师一起回顾总结,是不是还有不足的地方,还有哪些需要补充,更重要的是还要和法官保持良好沟通,让法官接受自己的主张。
03
总结一下,打官司这件事你做对了吗?
打官司需要的是律师精细化作业,匠心研磨每一个事实,论证并运用好每一个规则;它更不是律师的“独角戏”。从初步评估到裁判结果,商业精英们需要和律师一起,精细化协同作战,研磨每一个细节。
//
因此,六年来,大摩将非诉讼解决机制和诉讼解决机制相结合,不论标的是100元,还是100个亿,我们用365天的时间让每个案件、每一次谈判完全执行十二步法和九步法;尽最大努力,让实现商业目标更靠谱更安全一些,让商业精英和企业赢得更靠谱一些。
只有实现业务标准化,提升作业精细化,才是帮助客户收获诉讼目标、实现商业目标的最根本保障。

只有实现业务标准化,提升作业精细化,才是帮助客户收获诉讼目标、实现商业目标的最根本保障。
因此,不止是诉讼案件需要标准化、精细化的作业,商业精英和企业日常所需的各类法律服务,无论是常年的法律顾问服务还是非诉专项的服务,都需要精细化的作业。
//
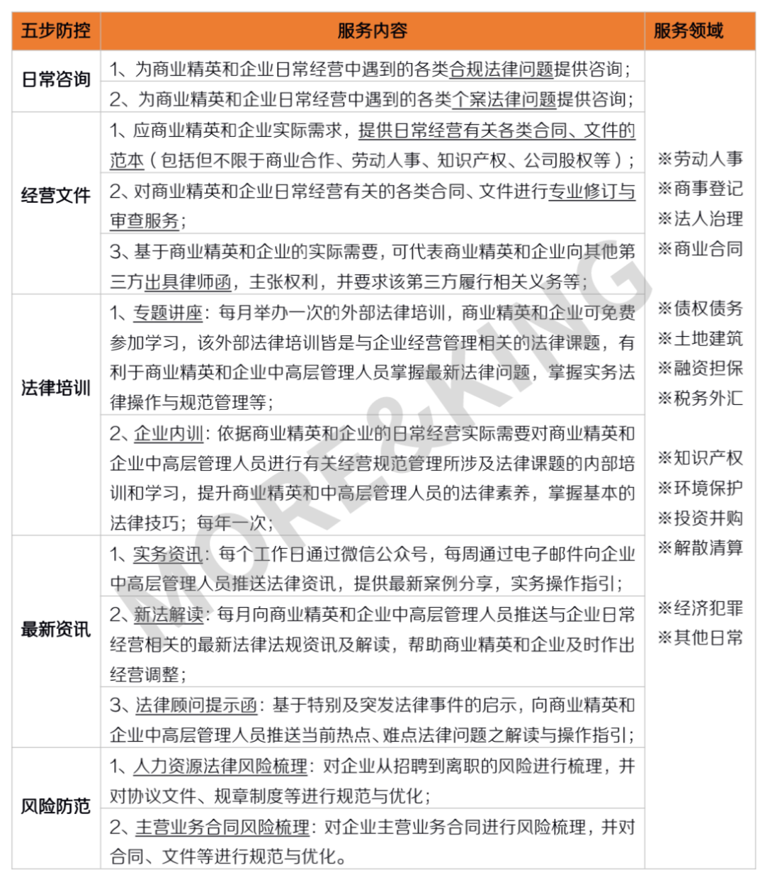
常年法律顾问服务
服务内容

专项法律顾问服务
专项法律顾问,系指基于商业精英和企业某专案和实际需求,由摩金提供且主导的专案项目型法律顾问服务,包括解决方案、法律实施、风险管控,即「三维实现目标」,从而保障专案项目处理的合法规范,更重要的是实现专案项目的目标。
常见专案



扫码联系摩金
0756-3366128