21名选手遇难!这场“绝命马拉松”与其说是天灾,不如说是人祸......
2021-05-24

关注并将「同道摩金」设为🌟 星标
每晚8-9点准时推送哟~

172人参赛
8人在医院救治
遇难21人
.....
5月22日,甘肃省白银市景泰县黄河石林举办的百公里越野马拉松,因遭遇极端天气,造成21名参赛选手遇难。
谁能想到,一场已经举行了数届的马拉松越野赛,竟成选手们的“死亡之旅”:172人参赛、21人遇难,死亡率竟高达12%,堪称国内越野马拉松最大事故!
事故发生后,网友们纷纷提出不少质疑:
越野跑相比城市马拉松对参赛者装备要求更为严苛,为何本次赛事中风衣/冲锋衣、保暖内衣等仅被列为“建议装备”?
一场普通马拉松赛事,往往每隔一公里就有一辆救护车,几分钟路程就有一位医护人员。而难度如此大的百公里越野马拉松,在遭遇极端天气的情况下,应急预案在哪里,医疗保障措施怎么做?
//
事件发生后,有媒体采访了景泰县气象局,该气象局一位工作人员表示,在比赛开始前夜的22时16分,当地气象局发布了大风蓝色预警及阵性降水预报:“预计未来24小时内,我县大部分地方平均风力将达5-6级,阵风7级以上,并伴有扬沙或浮尘天气,请注意防范。”
此外,在事发前一小时(当日11时42分),甘肃气象官方微博亦发布了短期天气预报:“受冷空气影响,全省大部气温继续下降,河西五市及白银、庆平、平凉三市和兰州市北部有5-6级西北风,阵风7级。”
为何如此重要的天气变化,没有及时通知参赛选手,甚至取消 / 终止比赛?

是经验不足,还是预料不到?面对如此严重的后果,一切辩解都苍白无力。
这次事故,暴露出赛事组织的专业缺失,同时也暴露出马拉松赛事井喷化增长的态势下,整个行业粗放型发展的弊端。
//
对于商业精英、企业或其他各类组织而言,从法律层面思考这次事件,亦再次暴露出,任何项目或合作,皆需要构建基本框架的安全保障;否则,就会发生掉坑、甚至安全事故等等,轻则损失无法保障,重则危极生命安全。这个基本框架的安全保障,一般从以下三个方面构建:
首先 ,这个项目或合作本身是安全的;包括合作方是安全的、商业模式是安全的、资金是安全的、项目内容是安全的.....常见的安排就是尽职调查,也就是DD,经由律师出具尽职调查报告与法律意见书,若考虑成本与机会问题,至少需要常年法律顾问从框架上做下基本会诊,抓大放小。
其次 ,这个项目或合作在履约中是安全的,包括各方皆依约履行并管控进度,发生突发事件或意外事件的及时调整变更......常见的安排就是专项管理,如投资并购的履约管理、商业交易的应收账款管理、建设工程项目中的监理等等,若考虑成本与机会问题,至少需要常年顾问从框架上及时给予相应的意见和保障措施。
第三 ,这个项目或合作的善后安排是安全的,包括各方发生争议/僵局或突然中止/终止合作或项目暂停/关闭,或提前解除/终止等等,常见的就是争议解决安排,其核心就是双方共同止损,绝大多数是沟通谈判解决,当然也可能发生诉讼解决,不论是何种方式,皆需要法律顾问及时介入,避免风险损失,助力及时解决争议。
//
结合此次事件,我们不由有几个疑问,其一就是这次项目,有没有专项的法律顾问;其二就是主办方有没有常年法律顾问;其三就是这次善后有没聘请专业的法律顾问专项处理。
若有这些专业的法律顾问及时介入,此类的事件避免发生机率就会大得很多,也会避免事态及人身生命危险扩大,更能够解决争议和妥善处理善后。
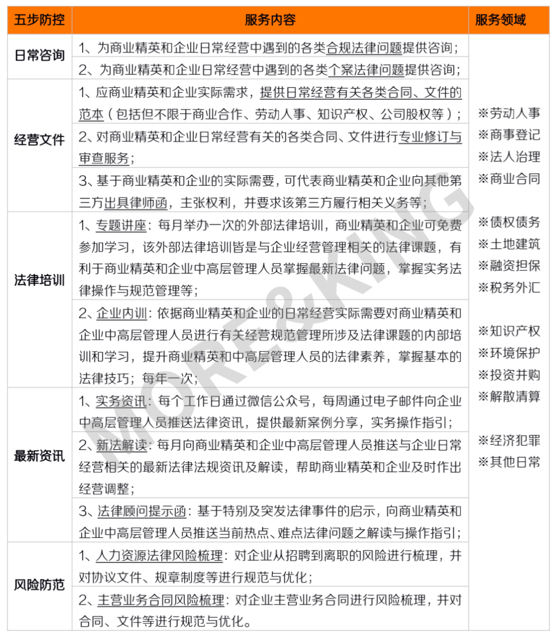
原来,80%的项目或合作都是机会;然而现在,80%的项目或合作都是坑,而框架性安全保障是最在基本的功课。因此,每个商业精英/企业,身边皆需要法律顾问伴随,做好风险防控、安全保障、个案解决,共同创造价值。


扫码联系摩金
0756-3366128