每周资讯|不是任何订单都可以随意接、随意做的!
2023-08-16
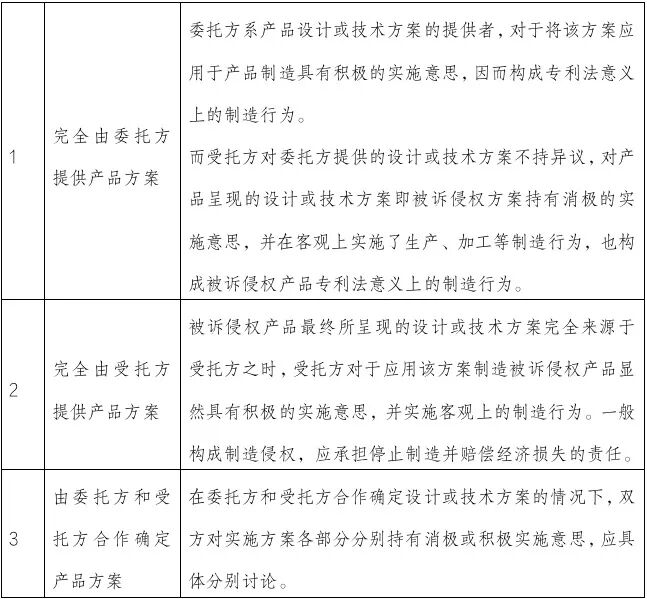
这个年代,接个单很不容易的。 但,我们公司只是接了单做生意而已,怎么还会被索赔到破产,究竟是哪里出了问题? 让我们从一个案例切入,来看看如何破解。 典型实务案例 1、A公司和B公司均是电子产品代工企业,其中A公司规模较大、成立时间较长,B公司成立时间较短。 2、C、D二公司为某专利侵权产品的生产商和销售商(共同侵权人)。 3、A公司、B公司均承接了C公司关于上述产品的代加工委托。 4、其中B公司和C公司签署了《加工合作协议》,约定C公司向B方公司提供原材料和技术方案,B公司负责加工生产,并据此收取加工费,同时该协议还约定,B公司不负责代加工产品的知识产权问题和承担与知识产权侵权相关的责任。 裁判要点 A公司作为一家规模较大、成立时间较长的电子产品代工企业,在D公司委托加工的被诉侵权产品与此前曾为专利权人代加工制造的专利产品在类型和功能方面均相同的情况下,未履行基本的知识产权审查义务,便进行被诉侵权产品的大规模加工制造,存在较大的过失。 B公司系成立不久的电子产品代工企业,从其提交的《加工合作协议》中关于知识产权侵权免责条款的约定来看,该公司虽具有避免侵害他人知识产权的意识。 但该公司践行其注意义务的程度与其接受委托代加工的规模相比并不相称,亦存在一定过失,其仅以与委托人自行约定的知识产权侵权免责条款,不足以构成免于承担专利侵权赔偿责任的理由。 结合前述案例及实践操作,按照产品设计方案或技术方案的来源,委托加工专利产品的生产模式可分为三类: 故本案属于上述案例中第1种情形。 基于司法实践,在委托加工专利产品的情形中,应就委托方和加工方的行为进行分别定性,进而结合方案来源认定双方的侵权责任。 法律顾问指引 首先,我们必须清楚理解,在实务中,合同约定“知识产权侵权免责条款”,仅在合同内部有效并可以作为索赔依据,但不能对抗第三人,无法完全避免缔约双方的侵权风险。 其次,我们有必要在商业活动中,为了尽量减轻自己所可能承担的知识产权侵权责任,一方面固然在合同中约定知识产权瑕疵担保条款等内容。 更重要的是尽量与法律顾问共同商讨确定,从合同预防到履约管控到执行止损等进行系统法律安排和条款设计。 附:相关法律法规规定 1、《中华人民共和国民法典》第770条:“承揽合同是承揽人按照定作人的要求完成工作,交付工作成果,定作人支付报酬的合同。承揽包括加工、定作、修理、复制、测试、检验等工作。” 2、《中华人民共和国专利法》第11条:“发明和实用新型专利权被授予后,除本法另有规定的以外,任何单位或者个人未经专利权人许可,都不得实施其专利,即不得为生产经营目的制造、使用、许诺销售、销售、进口其专利产品,或者使用其专利方法以及使用、许诺销售、销售、进口依照该专利方法直接获得的产品。外观设计专利权被授予后,任何单位或者个人未经专利权人许可,都不得实施其专利,即不得为生产经营目的制造、许诺销售、销售、进口其外观设计专利产品。” 3、《企业知识产权管理规范(GB/T 29490-2013)》第8.4条b) :“在委托加工、来料加工、贴牌生产等对外协作的过程中,应在生产合同中明确知识产权权属、许可使用范围、侵权责任承担等,必要时,应要求供方提供知识产权许可证明;”










微信扫一扫

扫码联系摩金
0756-3366128